Introduction
Understanding the complex realm of attorney liens is crucial for healthcare administrators who are navigating the intricacies of legal settlements. These liens enable attorneys to claim fees directly from settlement proceeds, which can significantly impact the financial outcomes for clients recovering from injuries. The challenge, however, lies in effectively managing these claims in light of varying state laws and negotiation strategies.
How can healthcare administrators ensure that both legal and medical expenses are balanced appropriately, maximizing recovery for clients while also protecting their own interests?
Define Attorney Liens and Their Importance in Legal Settlements
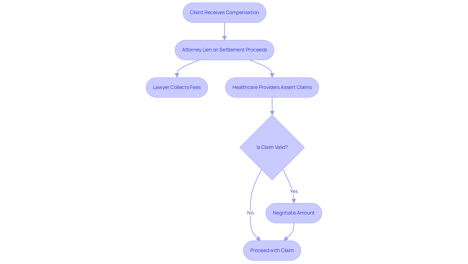
A lawyer's claim represents a legal assertion that enables practitioners to secure compensation for their services directly from a client's resolution or ruling. This means that when a client receives compensation for a personal injury or other legal matter, the attorney lien on settlement proceeds allows the lawyer to collect their fees from that amount before the client gets any funds. Understanding attorney claims is crucial for healthcare administrators, as these claims can significantly impact the attorney lien on settlement proceeds, particularly in cases involving medical expenses.
For instance, hospitals and healthcare providers frequently assert rights to recover costs associated with medical care provided to injured clients. If a claim is filed, it may reduce the total amount of money the client ultimately receives, potentially leading to insufficient funds for recovery. In fact, an attorney lien on settlement proceeds can greatly affect the final amount received, as valid claims are typically deducted from settlements prior to any payment being made to the claimant. This highlights the necessity of effectively negotiating these amounts.
Statistics indicate that hospitals may have a contractual obligation to bill insurance first, which can invalidate claims if not executed promptly. Additionally, the Common Fund Doctrine in Missouri allows for reductions in hospital claims, ensuring that clients retain a portion of their recovery. This legal framework promotes fairness in the distribution of compensation funds, as evidenced by case studies where improper claim documentation led to successful negotiations that reduced the amounts owed.
Healthcare administrators must recognize the complexities involved in contesting a claim, as these can complicate the financial landscape for clients recovering from injuries. By collaborating with experienced personal injury lawyers, administrators can help ensure that negotiation processes are conducted efficiently, optimizing the compensation amounts available for clients while safeguarding their rights.

Explore Different Types of Liens in Personal Injury Cases
In personal injury cases, an attorney lien on settlement proceeds can be asserted along with various types of liens. Understanding these liens is crucial for healthcare administrators navigating the complexities of settlement discussions to ensure appropriate compensation for all parties involved.
- Medical Liens are claims made by healthcare providers seeking to recover costs for medical treatment provided to the injured party. These liens ensure that medical expenses are covered from the settlement agreement.
- An attorney lien on settlement proceeds allows attorneys to obtain a portion of the settlement for their fees, as previously defined. This ensures that legal representation is compensated for their services in the case.
- Insurance Claims may be asserted by health insurance firms to recover expenses they have covered for the injured party's treatment. This highlights the role of insurance in managing healthcare costs associated with personal injuries.
- Lastly, Workers' Compensation Claims come into play when an employee is injured on the job. In such cases, workers' compensation insurers may impose claims to recover benefits disbursed to the injured worker. This underscores the importance of understanding the interplay between workers' compensation and personal injury settlements.

Examine Legal Framework and Jurisdictional Issues Surrounding Attorney Liens
The legal framework governing claims is complex and varies significantly by region, impacting both enforcement and resolution processes. Key considerations include:
- State Laws: Each state has unique statutes that dictate how attorney claims can be asserted and enforced. For instance, California allows 180 days for submitting a notice after discharge, while Texas requires filing within 30 days, and Florida mandates that the amount must be requested within 60 days of case closure. These variations can greatly influence negotiation strategies.
- Jurisdictional Variations: Different jurisdictions interpret security interest laws in various ways, complicating how healthcare administrators manage settlements involving these claims. Some states, for example, require legal representatives to notify the opposing party of their claim, which can affect negotiation tactics. Understanding these differences is essential for effective negotiation and compliance. As noted by LitPRO, "Failure to comply can lead to diminished negotiation leverage or unenforceable claims."
- Case Law: Judicial precedents significantly influence the enforcement of attorney claims. Healthcare administrators must remain informed about relevant court decisions, as these rulings can directly impact resolution strategies. The lifecycle of a legal encumbrance is dynamic, representing an evolving legal right rather than a static claim, as illustrated in the case study 'The Lifecycle of a Legal Encumbrance.'
By grasping these legal nuances, including the challenges associated with Medicare and Medicaid claims, healthcare administrators can more effectively navigate the complexities of resolution, ensuring compliance with applicable laws and improving outcomes.

Navigate the Process of Addressing Attorney Liens in Settlements
Addressing attorney liens in settlements requires a systematic approach:
- [Identify All Claims](https://attorneyatlawmagazine.com/public-articles/health-law/untangling-the-complexities-of-healthcare-lien-resolution): Prior to finalizing a settlement, healthcare administrators must collaborate with legal advisors to identify all potential claims that could impact the settlement proceeds. Indicators of existing claims include receiving care without prior payment, letters from providers, or notifications from Medicaid or Medicare.
- Negotiate Liens: Engage in negotiations with lienholders to potentially reduce the amounts owed. By presenting evidence of the compensation amount and discussing the validity of the claims, significant reductions can often be achieved. For instance, a law firm successfully negotiated a medical claim down by over $600,000, enabling the family to retain a larger share of their settlement.
- Document Everything: It is essential to maintain comprehensive records of all communications and agreements related to the claims. This documentation is vital for resolving disputes and ensuring compliance with legal obligations. Effective negotiation frequently necessitates thorough reviews of medical billing records and correspondence with various agencies.
- [Consult Legal Experts](https://lawyers.co): In more complex cases, obtaining guidance from attorneys who specialize in claim resolution can be beneficial. These experts understand the intricacies of different claims and can facilitate the process efficiently, ensuring compliance with both federal and state regulations. Neglecting claims can lead to serious consequences, including lawsuits and garnishment of Social Security benefits, underscoring the importance of proactive management.
By adhering to these steps and ensuring compliance with Medicare regulations, healthcare administrators can effectively manage the attorney lien on settlement proceeds and optimize recovery from settlements, ultimately improving financial outcomes for their organizations.

Conclusion
Understanding attorney liens on settlement proceeds is crucial for healthcare administrators, as these legal claims can significantly impact the financial outcomes for both clients and organizations. By comprehending the intricacies of how these liens function, healthcare providers can more effectively navigate the complexities of personal injury settlements, ensuring that legal and medical expenses are adequately addressed.
This article highlights several key aspects, including:
- The definition of attorney liens
- The various types of liens that may arise in personal injury cases
- The legal frameworks that govern these claims
It underscores the importance of effective negotiation strategies and the necessity for thorough documentation to manage and potentially mitigate the financial impact of liens on settlement proceeds. Furthermore, the influence of state laws and jurisdictional differences on the negotiation process is emphasized, illustrating the critical need for healthcare administrators to remain informed and proactive.
Ultimately, managing attorney liens effectively not only protects the financial interests of healthcare organizations but also assists clients in retaining a fair share of their settlements. By collaborating with legal experts and adhering to best practices in negotiation and documentation, healthcare administrators can improve recovery outcomes and contribute to a more equitable resolution process for all parties involved.
Frequently Asked Questions
What is an attorney lien?
An attorney lien is a legal claim that allows lawyers to secure payment for their services directly from a client's settlement or ruling. This means that the attorney can collect their fees from the compensation awarded to the client before the client receives any funds.
Why are attorney liens important in legal settlements?
Attorney liens are important because they ensure that lawyers are compensated for their work from the settlement proceeds. This can significantly impact the final amount a client receives, especially in cases involving medical expenses, as valid claims are deducted from settlements prior to payment to the client.
How do attorney liens affect clients receiving compensation?
Attorney liens can reduce the total amount of money clients receive from settlements. If healthcare providers assert claims for medical expenses, these amounts may be deducted from the settlement, potentially leading to insufficient funds for the client's recovery.
What role do hospitals and healthcare providers play in attorney liens?
Hospitals and healthcare providers often assert rights to recover costs associated with medical care provided to injured clients. Their claims can affect the amount of compensation clients ultimately receive from their settlements.
What is the Common Fund Doctrine in Missouri?
The Common Fund Doctrine in Missouri allows for reductions in hospital claims, ensuring that clients retain a portion of their recovery. This legal framework promotes fairness in the distribution of compensation funds.
How can improper claim documentation impact settlements?
Improper claim documentation can lead to successful negotiations that reduce the amounts owed by clients to hospitals or healthcare providers, thereby increasing the compensation clients retain from their settlements.
What should healthcare administrators do regarding attorney liens?
Healthcare administrators should recognize the complexities involved in contesting claims related to attorney liens. By collaborating with experienced personal injury lawyers, they can help ensure efficient negotiation processes, optimizing compensation amounts for clients while protecting their rights.
List of Sources
- Define Attorney Liens and Their Importance in Legal Settlements
- What Are Liens on Settlements? - Amicus Legal Group (https://amicuslegalgroup.com/faqs/what-is-a-lien-on-settlement-proceeds-in-personal-injury-cases)
- Evaluating Liens in Personal Injury Cases | Law.com (https://law.com/article/almID/900005423507)
- Guide To Liens Against Your Personal Injury Settlement | Adam S. Kutner, Injury Attorneys (https://askadamskutner.com/las-vegas-personal-injury-lawyers/guide-liens-personal-injury-settlement)
- Hospital Liens Explained: How They Reduce Injury Settlements (https://dmlawusa.com/blog/understanding-the-impact-of-hospital-liens-on-your-final-settlement)
- How Are Attorney Fees Impacted by Liens? (https://sugarman.com/news-and-blog/how-are-attorney-fees-impacted-by-liens)
- Explore Different Types of Liens in Personal Injury Cases
- What to expect from personal injury claims in 2026 - AZ Big Media (https://azbigmedia.com/business/law/what-to-expect-from-personal-injury-claims-in-2026)
- Common Types of Medical Liens Explained | CIO Bulletin (https://ciobulletin.com/law-ethics-and-legal-services/common-types-of-medical-liens-in-personal-injury-cases)
- Medical Liens Explained: Why Hospitals Want Your Settlement Money | The Floyd Law Firm, P.C. (https://thefloydlawfirm.com/blog/2026/01/medical-liens-explained)
- Understanding Medical Liens: Why You Might Owe Money After a Personal Injury Settlement (https://ssf-lawfirm.com/2026/03/04/understanding-medical-liens-why-you-might-owe-money-after-a-personal-injury-settlement)
- Dealing with Liens in Personal Injury Cases: Your Essential Guide (https://pacificinjurylawfirm.com/blog/understanding-liens-in-personal-injury-cases)
- Examine Legal Framework and Jurisdictional Issues Surrounding Attorney Liens
- Proposed Legislation Amending New York Lien Law Section 182: Shavon's Law | New York City Bar Association (https://nycbar.org/reports/proposed-legislation-amending-new-york-lien-law-section-182-shavons-law)
- State-Specific Lien Laws: A Comparative Analysis (https://linkedin.com/pulse/state-specific-lien-laws-comparative-analysis-litprollc-cqblc)
- ETHICS OPINION 718-1996 TOPIC: ATTORNEY’S LIENS (https://nycla.org/resource/ethics-opinion/ethics-opinion-718-1996-topic-attorneys-liens)
- Opinion 717 - New York State Bar Association (https://nysba.org/opinion-717?srsltid=AfmBOooQWxHLKObBzs_GbFqDOJ8Y1wamshR6dEEw9StPlU6JV3DduXv1)
- Navigate the Process of Addressing Attorney Liens in Settlements
- 5 Common Mistakes in Lien Resolution (and How to Avoid Them) (https://medivest.com/2025/11/13/the-most-common-mistakes-made-in-lien-resolution)
- Untangling the Complexities of Healthcare Lien Resolution | Attorney at Law Magazine (https://attorneyatlawmagazine.com/public-articles/health-law/untangling-the-complexities-of-healthcare-lien-resolution)
- Negotiating Medical Liens After a Settlement: What You Need to Know (https://brakerwhite.com/negotiating-medical-liens-after-settlement)
- How to Handle Medical Liens on Personal Injury Settlements - How Much Can Lawyers Negotiate Medical Bills? - Negotiating a Medical Lien After Settlement (https://justiceislovely.com/how-much-can-lawyers-negotiate-medical-bills-medical-liens-on-settlements)
- negotiating medical liens after settlement: Essential tips (https://belllawoffices.com/negotiating-medical-liens-after-settlement)