Introduction
Navigating the complexities of property law can be daunting, particularly when seeking legal assistance. A free consultation with a property lawyer presents a valuable opportunity for individuals to gain insights into their specific situations without the burden of financial commitment.
To truly maximize the benefits of this initial meeting, it is essential to:
- Understand what to expect
- Gather necessary documents
- Prepare targeted questions
By doing so, clients can foster a productive dialogue that not only clarifies their legal needs but also lays the groundwork for effective collaboration with their attorney.
Understand What to Expect During Your Free Consultation
During your consultation with a property lawyer through Lawyers.co, you can expect a preliminary conversation focused on your situation. This meeting is designed to assess the viability of your case and determine if the attorney can assist you effectively. Many lawyers featured on Lawyers.co offer a free consultation to address client needs, thereby enhancing access to legal services. Expect the attorney to request a summary of your circumstances, including key details regarding your property matter, such as relevant documents and any correspondence with other parties involved.
It is important to understand that this meeting is not a comprehensive professional advice session; rather, it serves as a mutual evaluation to determine if you and the attorney are well-suited for one another. The purpose of the consultation is to establish rapport, so be prepared to discuss your objectives and any specific inquiries you may have about the process, including potential outcomes and fee structures.
To prepare effectively, gather all relevant documents, prepare a timeline of events, and create a list of important details, such as incident dates and medical treatment dates. Additionally, compile a list of questions, including inquiries about possible strategies tailored to your specific circumstances. This preparation will help ensure that critical details are addressed, facilitating a more productive discussion. Engaging in this proactive approach can significantly enhance your understanding of the legal process and clarify your next steps in the property transaction process.

Gather Essential Documents and Information for Your Meeting
To maximize the effectiveness of your consultation, it is essential to gather all relevant documents. Key items to bring include:
- Purchase agreements
- Title deeds
- Mortgage documents
- Any correspondence with other parties involved in the transaction
Additionally, prepare a summary that outlines actions taken regarding your property. This structured approach not only assists the attorney in thoroughly understanding your situation but also demonstrates your commitment to the judicial process. Furthermore, prior documents or communications pertinent to your case should be included, as they can provide valuable context.
Statistics indicate that clients with documentation are more likely to have successful outcomes, enabling attorneys to offer better advice. By taking these steps, you can ensure a focused discussion that effectively addresses your specific needs.

Ask Key Questions to Clarify Your Legal Needs
During your consultation, it's crucial to ask the right questions to clarify your needs and assess the situation. Inquire about their experience with cases similar to yours, as this can reveal their familiarity with specific property concerns. Questions such as 'What is your approach to handling property disputes?' and 'What potential outcomes should I expect?' will provide insight into their strategy and expectations. Additionally, it's important to ask about the proportion of the attorney's work that focuses on property law; a low percentage may indicate a lack of experience in this area.
Understanding how the attorney interacts with clients is equally significant. Ask, 'How do you communicate with clients?' This question can help you evaluate their responsiveness and commitment to your case, which is a key factor in client satisfaction. Research indicates that effective communication is a top priority for clients when assessing legal representation.
Moreover, understanding billing practices is essential. Inquire about their billing methods, including common structures such as hourly rates, flat fees, and contingency fees, as well as any potential costs associated with your case. This transparency will help you grasp the financial aspects of your legal journey.
By engaging in this dialogue, you not only assess the lawyer's expertise but also lay the groundwork for a collaborative working relationship, ensuring that your needs are met effectively. Additionally, be aware that in larger firms, paralegals or junior attorneys may be involved in your case, so it's vital to understand who will be managing your matters.

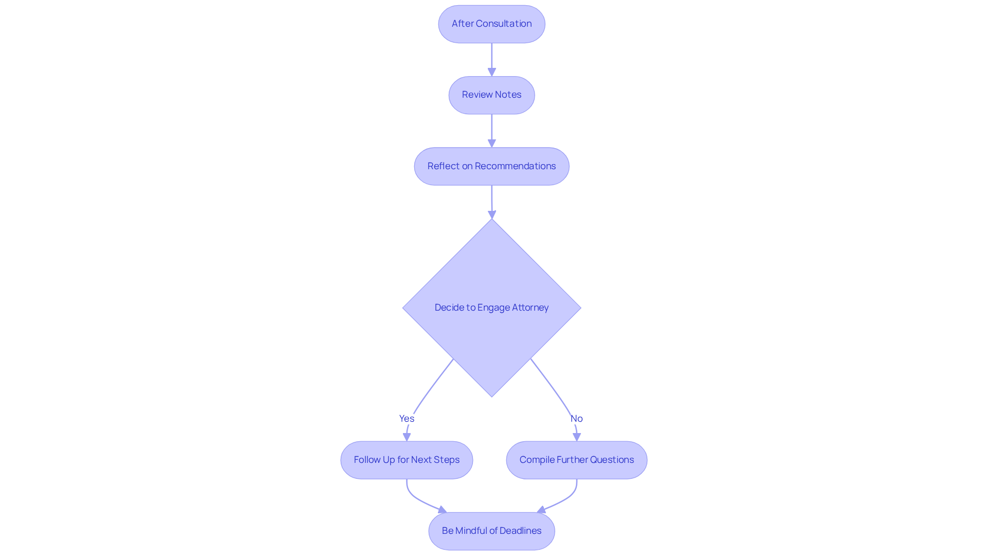
Take Action After Your Consultation to Ensure Progress
After your consultation, it is crucial to take action. Begin by reviewing any notes taken during the meeting and reflecting on the attorney's recommendations. Should you decide to engage the attorney, sign any agreements. If you need additional time to evaluate your options, ask questions that arise and reach out to the attorney for clarification. Additionally, be mindful of any deadlines discussed during the meeting, such as submitting documents or gathering further information.
To assist you in this process, Lawyers.co offers a directory of qualified attorneys. This resource allows you to examine profiles, read reviews, and connect with professionals who can help. By taking these actions, you will remain organized and engaged in your legal matters, ultimately contributing to a more favorable outcome.

Conclusion
Maximizing the value of a property lawyer's free consultation is crucial for effectively navigating complex legal matters. By understanding the process, preparing the necessary documents, and asking insightful questions, individuals can significantly enhance the outcome of this initial meeting. Approaching the consultation with a clear strategy ensures that clients are well-equipped to evaluate their legal options and make informed decisions moving forward.
Key points to consider include:
- The importance of setting realistic expectations for the consultation
- Gathering all relevant documentation
- Engaging in meaningful dialogue with the attorney
Preparation not only demonstrates commitment but also facilitates a productive discussion that addresses specific legal needs. Furthermore, asking the right questions about the attorney's experience and fee structure can provide clarity and help establish a collaborative relationship.
In conclusion, taking proactive steps after the consultation is essential for maintaining momentum in your legal journey. Whether it involves following up with additional questions or promptly engaging the attorney, these actions can lead to better outcomes. By utilizing the insights gained from the consultation and leveraging resources like Lawyers.co, individuals can navigate their property issues with confidence and clarity. Embracing these practices empowers clients and fosters a more effective legal process, ultimately paving the way for successful resolutions in property matters.
Frequently Asked Questions
What can I expect during my free consultation with a property lawyer?
During your free consultation, you can expect a preliminary conversation focused on your situation, which typically lasts between 15 to 30 minutes. The meeting is designed to assess the viability of your case and determine if the attorney can assist you effectively.
What should I prepare for the consultation?
You should gather all relevant documents, prepare a timeline of events, and create a list of significant dates related to your situation. Additionally, compile a list of questions to ask the attorney, including inquiries about possible strategies tailored to your specific circumstances.
Is the free consultation a professional advice session?
No, the free consultation is not a comprehensive professional advice session. It serves as a mutual evaluation to determine if you and the attorney are well-suited for one another and to evaluate the feasibility of pursuing action.
What information will the attorney request during the consultation?
The attorney will request a summary of your circumstances, including key details regarding your property matter, relevant documents, and any correspondence with other parties involved.
How can I maximize the benefits of the consultation?
To maximize the benefits, be prepared to discuss your objectives and any specific inquiries you may have about the process, including potential outcomes and fee structures. Engaging in a proactive approach can enhance your understanding of the regulatory environment and clarify your next steps in the property transaction process.
List of Sources
- Understand What to Expect During Your Free Consultation
- wecanhelp.law (https://wecanhelp.law/blog/9-things-you-should-know-about-a-free-lawyer-consultation)
- What to Expect During a Free Consultation (https://thomasjhenrylaw.com/blog/what-to-expect-during-a-free-lawyer-consultation)
- Real Estate Lawyer Free Consultation: What to Expect (https://caputomariotti.com/understanding-the-importance-of-a-free-consultation-with-a-real-estate-lawyer)
- Real Estate Lawyer Free Consultation: What to Expect and How to Prepare (https://legalinfohouse.com/real-estate-lawyer-free-consultation)
- farmerclinecampbell.com (https://farmerclinecampbell.com/blog/9-things-you-should-know-about-a-free-lawyer-consultation)
- Gather Essential Documents and Information for Your Meeting
- How to Prepare for a Consultation with a Real Estate Attorney (https://legalmatch.com/law-library/article/how-to-prepare-for-a-consultation-with-a-real-estate-attorney.html)
- What to Bring to Your Initial Consultation with a Real Estate Attorney | Ball Eggleston, PC (https://ball-law.com/law-resources/blog/initial-consultation-real-estate-attorney)
- cordellcordell.com (https://cordellcordell.com/blog/what-to-gather-before-your-consult)
- What Documents Do I Need To Bring To My Lawyer? | Blackacre Law (https://blackacrelawfirm.com/blog/what-documents-do-i-need-to-bring-to-my-lawyer)
- What to Bring to Your First Lawyer Meeting: A Complete Checklist (https://attorneys.media/what-should-i-bring-to-my-first-meeting-with-a-lawyer)
- Ask Key Questions to Clarify Your Legal Needs
- Choosing And Evaluating Your Attorney (https://pralaw.com/articles/choosing-and-evaluating-your-attorney)
- 8 Must-Know Questions to Ask Your Real Estate Lawyer - Fernald & Zaffos (https://fzlaw.com/8-must-know-questions-to-ask-your-real-estate-lawyer)
- Real Estate Investors: Don't Forget to Ask 7 Questions Before Hiring a Real Estate Attorney (https://isgatelaw.com/blog/real-estate-investor-questions-to-ask-when-hiring-an-attorney)
- Choosing a Good Lawyer: Tips, Traits and Questions to Ask (https://bestlawyers.com/article/how-to-choose-a-good-lawyer/6848)
- Questions to ask your attorney (https://mnbars.org/?pg=question-to-ask-attorney---mn-find-a-lawyer)
- Take Action After Your Consultation to Ensure Progress
- My Prospective Client Follow-Up Strategy - Lawyer On Your Terms (https://lawyeronyourterms.com/2023/10/01/my-prospective-client-follow-up-strategy)
- The Perfect Follow-Up Email After Initial Consultation: Template and Best Practices (https://getinboxzero.com/blog/post/the-perfect-follow-up-email-after-initial-consultation-template-and-best-practices)
- Follow Up, Follow Up, FOLLOW UP! The Key to Building Lasting Professional Relationships - The Lawyer's Edge (https://thelawyersedge.com/follow-up-strategies-the-key-to-building-lasting-relationships)
- Mastering the Art of the Follow-Up: Essential Tips for Lawyers to Follow After a Pitch (https://attorneyjournals.com/mastering-the-art-of-the-follow-up-essential-tips-for-lawyers-to-follow-after-a-pitch)
- Follow-Up after Initial Consultation Email Template for Law Firms | Mailsoftly (https://mailsoftly.com/email-templates/follow-up-after-initial-consultation-email)