Introduction
The relationship between clients and their attorneys is fundamentally anchored in trust and competence. However, many individuals often find themselves questioning the timeliness of their legal representation. Delays in legal proceedings can lead to significant consequences, prompting clients to consider whether they can take action against their lawyer for prolonged inaction.
This article examines the complexities surrounding legal malpractice, focusing on the criteria necessary to establish negligence and the potential remedies available for those adversely affected by their attorney's delays.
What occurs when a lawyer's delay crosses the threshold into malpractice, and how can clients safeguard their rights amidst such challenges?
Define Legal Malpractice: Understanding the Basics
arises when an attorney fails to competently fulfill their duties, resulting in harm to the client. This encompasses negligence, breach of fiduciary duty, or failure to adhere to the expected standard of care in professional practice. To prevail in a lawsuit for , the plaintiff must establish four specific evidentiary pillars:
- The existence of an attorney-client relationship
- Causation
- Damages
For example, if an attorney neglects to file a lawsuit before the expires, this can be classified as . The client must demonstrate that the attorney's negligence directly caused damage, such as losing the opportunity to pursue a valid claim due to the missed deadline. Notably, a significant percentage of law-related claims - estimated at around 25% - stem from delays by attorneys, underscoring the importance of .
Understanding these factors is crucial for individuals who are asking, 'can I or for ?'.

Identify Grounds for Suing: When Delays Become Negligence
Clients have the right to question, for . For instance, if a lawyer neglects to submit , leading to the dismissal of a case, one might wonder, , as this could provide . When evaluating negligence, one may wonder, , based on factors such as whether the delay stemmed from the attorney's oversight, whether the individual experienced harm as a result, and whether the lawyer's conduct fell short of the expected standard of care within the profession?
Notably, statistics indicate that approximately 25% of clients who pursue claims for professional negligence against their lawyers succeed in their lawsuits. This underscores the importance of , especially when considering if I can sue my lawyer for taking too long. Clients are encouraged to meticulously , as this evidence is vital in substantiating their claims. Recent cases highlight that delays in representation can lead to , particularly when they result in missed deadlines or unresolved issues, which makes one wonder, can I sue my lawyer for taking too long?
For example, a recent case involving two Atlanta attorneys, Glenn Cambre Jr. and Nigel Phiri, accused of concealing an unauthorized settlement, illustrates the potential consequences of lawyer delays. The plaintiff, Monika Cross, has since sought new representation to address the alleged misconduct. U.S. District Judge Kai N. Scott remarked that a reasonable factfinder could determine that a might substantially affect the outcome of a case. Understanding these elements can empower individuals to take action when faced with .

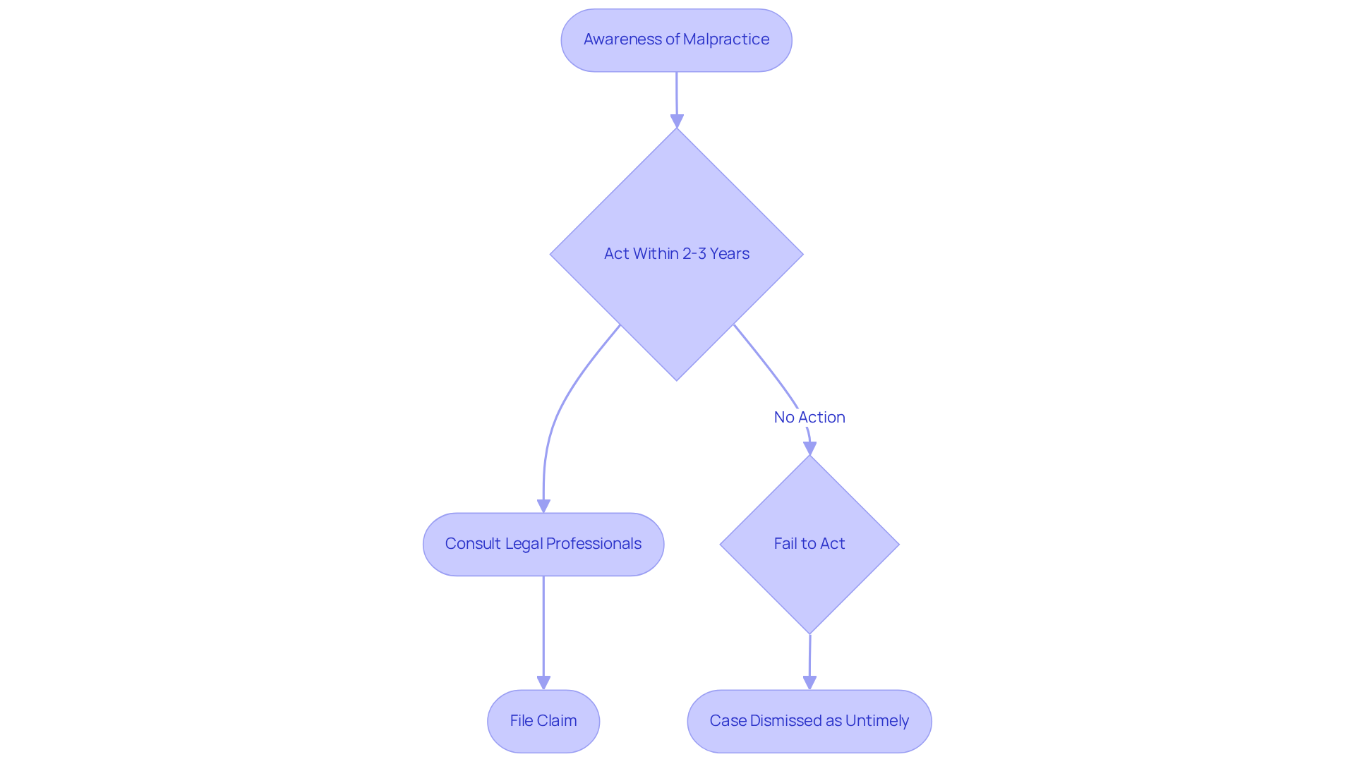
Clarify Statute of Limitations: Time Limits for Legal Action
The varies by state, typically ranging from two to three years from the date an individual becomes aware of the malpractice. For example, if a lawyer's delay leads to a , the individual must act promptly to address the situation, as they may wonder, based on their awareness of the issue.
It is essential for clients to within this time frame may result in the dismissal of their case as untimely, effectively forfeiting their right to seek remedy. is vital to navigate these limitations and ensure compliance with the specific time frames applicable in their jurisdiction.
Recent rulings, such as the Illinois First District Appellate Court's decision, underscore that the broadly applies to all , not solely to claims of attorney misconduct. This emphasizes the importance of who believe their rights have been compromised, as they may wonder, ?

Explore Potential Outcomes: Damages and Remedies Available
When a customer successfully takes legal action against their attorney for , they may be entitled to various forms of compensation. , addressing , such as missed case opportunities or additional attorney fees. For example, in a notable case, a Philadelphia jury awarded $35 million to an individual for an unnecessary medical procedure resulting from . This case underscores the potential scale of compensatory damages in malpractice claims.
In certain situations, individuals may also pursue punitive damages, which aim to penalize particularly egregious actions by the legal representative and deter similar conduct in the future. While statistics indicate that compensatory damages are more frequently awarded, punitive damages can significantly enhance the when the lawyer's actions are deemed willfully negligent.
Understanding these potential outcomes can empower individuals to take action and seek justice, including exploring the question of whether they or for any harm caused by negligence. It is advisable for clients to to evaluate the viability of their claims and the , ensuring they are well-informed about their rights and the remedies available to them.

Conclusion
Understanding the complexities of legal malpractice, especially in cases involving delays, is crucial for clients seeking justice. It is essential to recognize that legal negligence can lead to serious consequences. Clients must be aware of their rights and the necessary steps to take when faced with inadequate representation.
This article outlines the key elements that constitute legal malpractice. It emphasizes the importance of:
- Establishing an attorney-client relationship
- Identifying breaches of duty
- Demonstrating the direct impact of delays on a client’s case
Statistics reveal that a significant portion of malpractice claims arises from attorney delays, highlighting the necessity for timely action and thorough documentation for clients pursuing a claim.
Ultimately, clients must take a proactive approach in addressing potential negligence and understanding the applicable statute of limitations. By consulting with experienced legal professionals and being informed about potential damages and remedies, individuals can navigate the legal landscape more effectively. These steps not only empower clients but also reinforce the importance of accountability within the legal profession.
Frequently Asked Questions
What is legal malpractice?
Legal malpractice occurs when an attorney fails to competently fulfill their duties, resulting in harm to the client. This includes negligence, breach of fiduciary duty, or failure to meet the expected standard of care in professional practice.
What must a plaintiff establish to prevail in a legal malpractice lawsuit?
A plaintiff must establish four specific evidentiary pillars: the existence of an attorney-client relationship, breach of duty, causation, and damages.
Can you provide an example of legal malpractice?
An example of legal malpractice is when an attorney neglects to file a lawsuit before the statute of limitations expires, which can be classified as professional negligence. The client must show that this negligence directly caused damage, such as losing the opportunity to pursue a valid claim.
How common are claims related to delays by attorneys?
Approximately 25% of law-related claims stem from delays by attorneys, highlighting the importance of timely representation in legal matters.
Can I sue my lawyer for taking too long or for negligence in managing my case?
Yes, individuals can ask whether they can sue their lawyer for taking too long or for negligence in case management, but they must establish the necessary evidentiary pillars to support their claim.
List of Sources
- Define Legal Malpractice: Understanding the Basics
- Understanding what constitutes legal malpractice (https://dailyjournal.com/article/344783-understanding-what-constitutes-legal-malpractice)
- Understanding The Basics Of Legal Malpractice | Team Law (https://teamlaw.com/blog/understanding-basics-legal-malpractice)
- Legal Malpractice Explained: When Lawyer Negligence Causes Harm (https://daeryunlaw.com/us/practices/detail/legal-malpractice)
- Ex-client sues law firm King & Spalding for $1 billion over alleged malpractice (https://reuters.com/legal/legalindustry/ex-client-sues-law-firm-king-spalding-1-billion-over-alleged-malpractice-2026-02-02)
- Justices reject state limits on malpractice actions for cases in federal court (https://scotusblog.com/2026/01/justices-reject-state-limits-on-malpractice-actions-for-cases-in-federal-court)
- Identify Grounds for Suing: When Delays Become Negligence
- 'Stonewalling'?: Lawyers for Cadwalader Seek Dismissal of Malpractice Litigation Over Discovery Delays | Law.com (https://law.com/newyorklawjournal/2026/02/18/stonewalling-lawyers-for-cadwalader-seek-dismissal-of-malpractice-litigation-over-discovery-delays)
- New Malpractice Claim Rises Against Lawyers Who Beat Back Class Action | Law.com (https://law.com/dailyreportonline/2026/01/29/new-malpractice-claim-rises-against-lawyers-who-beat-back-class-action)
- Justices reject state limits on malpractice actions for cases in federal court (https://scotusblog.com/2026/01/justices-reject-state-limits-on-malpractice-actions-for-cases-in-federal-court)
- Georgia Legal Malpractice Appeal Tossed As 3 Days Late - Law360 Pulse (https://law360.com/pulse/articles/2452018/georgia-legal-malpractice-appeal-tossed-as-3-days-late)
- Clarify Statute of Limitations: Time Limits for Legal Action
- How Long Does a Client Have to File a Legal Malpractice Lawsuit? (https://texaslegalmalpractice.com/how-long-does-a-client-have-to-file-a-legal-malpractice-lawsuit)
- Two-Year Statute of Limitations Not Limited to Legal Malpractice Claims by Clients (https://hinshawlaw.com/en/insights/lawyers-for-the-profession-alert/two-year-statute-of-limitations-not-limited-to-legal-malpractice-claims-by-clients)
- Poteat v. Asteak: Pennsylvania Court Effectively Extends the Statute of Limitations for Legal Malpractice Claims | News & Events | Clark Hill PLC (https://clarkhill.com/news-events/news/poteat-v-asteak-pennsylvania-court-effectively-extends-the-statute-of-limitations-for-legal-malpractice-claims)
- Statute of Limitations in Legal Malpractice - Bland Richter (https://blandrichter.com/understanding-the-statute-of-limitations-in-legal-malpractice-cases)
- Explore Potential Outcomes: Damages and Remedies Available
- The Biggest Medical Malpractice Verdicts of 2026 (https://expertinstitute.com/resources/insights/latest-medical-malpractice-verdicts)
- 3 new malpractice laws in 2026 - Becker’s ASC (https://beckersasc.com/asc-news/3-new-malpractice-laws-in-2026)
- How much money can be recovered with a legal malpractice lawsuit - Legal Answers (https://avvo.com/legal-answers/how-much-money-can-be-recovered-with-a-legal-malpr-1136823.html)
- The New Jersey Supreme Court Clarifies the Test for Determining Attorney Liability to Non-Clients for Legal Malpractice | Orloff, Lowenbach, Stifelman & Siegel, P.A. (https://olss.com/news-insights/blog/2026-03-13-the-new-jersey-supreme-court-clarifies-the-test-for-determining-attorney-liability-to-non-clients-for-legal-malpractice)
- Medical Malpractice Award of Over $13 Million Trimmed on Appeal (https://news.bloomberglaw.com/litigation/medical-malpractice-award-of-over-13-million-trimmed-on-appeal)