Introduction
Navigating the complexities of divorce can be an overwhelming experience, especially when selecting the right family lawyer. With the divorce rate increasing, understanding the intricacies of the legal process is essential for individuals aiming to protect their interests and achieve a favorable outcome. This guide presents a structured approach to finding a family lawyer, emphasizing critical steps that empower individuals to make informed decisions.
How can one ensure they choose an attorney who not only comprehends the law but also aligns with their unique needs and circumstances?
Understand the Divorce Process
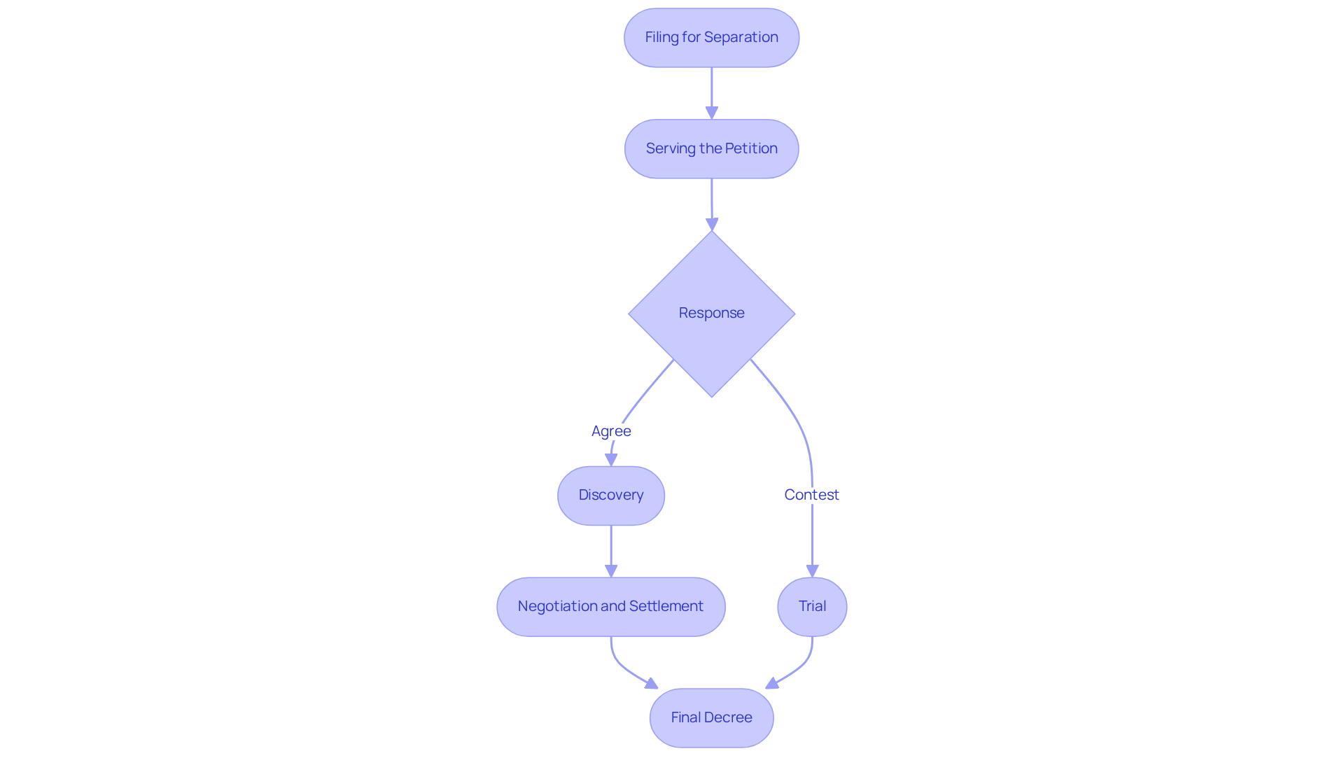
Before consulting a lawyer, it is essential to understand the divorce process. The key steps involved are as follows:
- Filing: The process begins when one partner submits a separation petition to the court, outlining the reasons for the separation and requests regarding child custody, support, or property distribution. In 2024, Oklahoma recorded the highest separation rate at 9.7 per 1,000 population, highlighting the prevalence of marital separations across various states.
- Notification: The other spouse must be formally notified of the dissolution proceedings through a legal method known as 'service of process.' This ensures that both parties are aware of the ongoing legal actions.
- Response: The served spouse has a specific timeframe to respond to the petition, either agreeing to the terms or contesting them. This response is critical as it sets the stage for subsequent steps in the process.
- Discovery: Both parties exchange pertinent information and documents, including financial records, property details, and custody arrangements. This stage is vital for transparency and aids in negotiating settlements.
- Settlement: Many marital separations are resolved outside of court through negotiation. If both parties reach an agreement, it is documented and submitted to the court for approval, thereby streamlining the process. Family law specialists note that "settlement is often preferable," underscoring the importance of seeking professional assistance during the divorce process.
- Trial: If an agreement cannot be reached, the matter may proceed to trial, where a judge will make final decisions on contested issues. This stage can be lengthy and emotionally taxing.
- Decree: Once all issues are resolved, the court issues a decree of separation, officially concluding the marriage.
Understanding these steps will enable you to prepare for divorce and set realistic expectations for your situation. Additionally, timelines vary; for example, uncontested dissolutions in New Jersey may take a few months, while contested cases can extend longer depending on their complexity. By being informed about the divorce process, you can significantly influence the outcome and your emotional well-being during this challenging time.
Identify Your Legal Needs
To find the right family lawyer, it is essential to clearly identify your specific legal needs. Lawyers.co can assist you in this process through a comprehensive and personalized case evaluation. Consider the following factors:
- Type of Separation: Determine whether you are pursuing an uncontested separation or if you anticipate disputes regarding custody, property, or support. Notably, legal representation is crucial, making this a critical consideration.
- Children Involved: If children are part of the situation, seek an attorney experienced in child custody. Research indicates that in 51% of cases, both the court and parents agree that mothers should have primary custody.
- Financial Complexity: For separations involving substantial assets, liabilities, or business interests, it is advisable to seek a professional who specializes in high-asset divorce. The average cost of such cases can increase significantly in high-conflict cases.
- Geographic Location: Ensure that the attorney practices in your state or locality, as family law varies significantly by jurisdiction. This is essential for effectively navigating local laws.
- Personal Preferences: Reflect on the qualities that matter most to you in a legal representative, such as communication style, empathy, and approach to conflict resolution. A supportive attorney can make a significant difference during this challenging time.
By clearly outlining your legal requirements, you can simplify your search for a legal representative who is best suited to advocate for you. Lawyers.co's expert intake team will review your case and connect you with lawyers in your area who specialize in your type of case.

Research Potential Family Lawyers
Once you have identified your legal requirements, it is essential to conduct thorough research on potential attorneys who specialize in family law matters. To ensure you find the right representation, consider the following steps:
- Online Directories: Utilize platforms such as legal directories to search for lawyers in your area, particularly those specializing in family law. These directories typically feature verified attorneys with established track records, which can enhance your confidence in their qualifications.
- Check Reviews: Investigate online reviews to assess the attorney's reputation and effectiveness. Websites like Avvo and Google Reviews offer valuable insights into past client experiences, with average ratings often reflecting overall satisfaction levels. Many clients have successfully found representation through positive reviews, underscoring the importance of this step.
- Professional Associations: Verify whether the attorney is a member of professional organizations, such as the American Bar Association or local bar associations. Membership in these groups often signifies a commitment to ethical standards and ongoing education in the field.
- Consultation Availability: Look for attorneys who offer free consultations. This opportunity allows you to meet with them, discuss your situation, and evaluate their approach without any financial obligation, making it easier to determine if they are a suitable match for your needs.
- Recommendations: Do not hesitate to seek recommendations from friends or family based on their experiences with legal practitioners. Personal referrals can provide valuable insights and help you narrow down your options.
- Evaluate Compatibility: Given the personal nature of divorce proceedings, it is crucial to assess your comfort level with a lawyer during initial meetings. A trusting and effective working relationship can significantly influence the outcome of your case.
- Consider Social Media Impact: Be aware of your social media presence during custody cases, as courts increasingly review digital communications. Posts that suggest instability or conflict can adversely affect your credibility.
By following these steps, you can compile a list of potential attorneys who align with your specific needs, facilitating a more informed decision-making process.

Evaluate and Compare Your Options
After researching potential family lawyers, it is essential to evaluate and compare your options based on several criteria:
- Experience: Review each attorney's history in managing cases similar to yours. A strong track record serves as a strong indicator of their capability.
- Communication Style: Observe how each lawyer interacts during your initial consultation. Effective communication is vital; they should be attentive, clear, and responsive to your inquiries. Research indicates that good communication improves client satisfaction.
- Fees and Billing Structure: Clarify their fee arrangements, including hourly rates, retainer fees, and any additional costs. Understanding the billing process upfront can help prevent misunderstandings later on. Notably, 71% of clients prefer to pay a flat fee for their entire matter, reflecting a desire for predictability in legal expenses.
- Approach to Legal Matters: Discuss their approach to handling cases. Some attorneys may favor negotiation and mediation, while others might be more inclined to pursue litigation. Given that 72% of domestic legal cases involve self-represented individuals, having a qualified attorney can significantly impact the management of your case's complexities.
- Client Compatibility: Reflect on your comfort level with each attorney. A strong attorney-client relationship is essential for effective representation, fostering trust and open communication.
By systematically assessing these elements, you can refine your options to identify the most appropriate family lawyer for divorce to assist with your separation. This informed approach is crucial, especially considering that 70% of clients who had reported satisfaction with their outcomes.

Schedule Consultations with Lawyers
Once you have narrowed down your list of potential lawyers, the next crucial step is to schedule consultations. Here’s how to maximize these meetings:
- Prepare Questions: Before the consultation, compile a list of questions. Inquire about the lawyer's experience with separation matters, their approach to your specific circumstances, and their communication style. As Michael L. Saile, Jr. emphasizes, 'Full transparency with your lawyer is crucial to your case’s success, so don’t hold back any information.'
- Gather Relevant Documents: Bring all pertinent documents related to your divorce, including financial statements, custody agreements, recent tax returns, bank statements, investment accounts, and property or mortgage documents. This preparation enables the lawyer to gain a comprehensive understanding of your circumstances. Be thorough, so ensure you have everything organized.
- Assess Compatibility: During the consultation, evaluate how well you connect with the lawyer. Do they actively listen to your concerns? Are you comfortable discussing sensitive issues? A good lawyer will foster a supportive environment, which is vital for effective collaboration.
- Discuss Fees: It is essential to address the lawyer's fees and billing practices upfront. Understanding the costs can help you avoid surprises later. Ask about their fee structure, including any potential additional costs.
- Evaluate Their Responses: Pay attention to how the lawyer answers your questions. Are their responses clear and informative? Do they provide realistic expectations regarding your situation? This evaluation will help you gauge their expertise and suitability for your needs.
- Discuss Potential Risks: It is important to discuss any potential risks or challenges associated with your case. Understanding these factors can help you prepare better and make informed decisions.
By effectively scheduling and conducting consultations, you can gain valuable insights into each lawyer's capabilities and determine which family lawyer for divorce is the best fit for your needs.

Make Your Final Decision
After completing your research, evaluations, and consultations, it is time to make your final decision regarding the selection of a family lawyer. Here are several steps to assist you in choosing the right attorney:
- Review Your Notes: Begin by examining your notes from consultations and evaluations. Compare the strengths and weaknesses of each attorney you met, paying particular attention to their approach to your specific needs.
- Trust Your Instincts: Trust your instincts about which attorney you felt most comfortable with. A strong attorney-client relationship is essential for effective representation, as many clients report regretting their choices when they disregard their initial feelings.
- Consider Fees: Consider the fees of each attorney in relation to their qualifications. Investing a bit more in a highly qualified attorney can often lead to better outcomes, particularly in complex cases.
- Request References: If possible, request references from previous clients to gain additional insights into the attorney's performance and client satisfaction. This can provide a clearer picture of what to expect. For instance, clients have praised Emery Brett Ledger for his expertise, which can offer reassurance about your choice.
- Make Your Choice: Once you have considered all factors, contact your chosen attorney to initiate the hiring process, ensuring you feel confident in your decision.
By following these steps, you can confidently select a lawyer who will effectively represent you during your divorce.

Conclusion
Choosing the right family lawyer for divorce is a critical step in navigating the complexities of separation. Understanding the divorce process and clearly identifying legal needs can significantly enhance the likelihood of achieving favorable outcomes. This journey involves recognizing necessary steps, conducting thorough research, evaluating potential attorneys, and making informed decisions based on compatibility and expertise.
The key arguments presented in this guide underscore the importance of preparation, from comprehending the stages of divorce to assessing the qualifications and communication styles of prospective lawyers. Each step - whether it involves researching online directories, checking reviews, or scheduling consultations - plays a vital role in ensuring that the selected attorney aligns with specific needs and expectations. By adhering to a structured approach, individuals can confidently navigate the selection process and secure representation that supports their best interests.
Ultimately, the significance of selecting the right family lawyer cannot be overstated. This decision influences not only the legal proceedings but also emotional well-being during a challenging time. Therefore, dedicating time to research, evaluate, and consult with potential attorneys is essential. Empowerment through knowledge and preparation will lead to a more manageable divorce process, enabling individuals to move forward with confidence and clarity.
Frequently Asked Questions
What are the key steps in the divorce process?
The key steps in the divorce process include filing for separation, serving the petition, responding to the petition, discovery, negotiation and settlement, trial, and receiving a final decree.
What does filing for separation entail?
Filing for separation involves one partner submitting a separation petition to the court, outlining reasons for the separation and requests regarding child custody, support, or property distribution.
What is the purpose of serving the petition?
Serving the petition ensures that the other spouse is formally notified of the dissolution proceedings, making both parties aware of the ongoing legal actions.
What happens after the petition is served?
The served spouse has a specific timeframe to respond to the petition, either agreeing to the terms or contesting them, which sets the stage for the next steps in the process.
What is the discovery phase in a divorce?
The discovery phase involves both parties exchanging relevant information and documents, such as financial records and custody arrangements, which is crucial for transparency and negotiation.
How are most marital separations resolved?
Many marital separations are resolved outside of court through negotiation. If an agreement is reached, it is documented and submitted to the court for approval.
What occurs if an agreement cannot be reached during negotiation?
If an agreement cannot be reached, the matter may proceed to trial, where a judge will make final decisions on contested issues.
What is a final decree in the divorce process?
A final decree is issued by the court once all issues are resolved, officially concluding the marriage.
How long do separation proceedings typically take?
The duration of separation proceedings can vary; uncontested dissolutions may take a few months, while contested cases can take longer depending on their complexity.
What should I consider when identifying my legal needs for a divorce?
Consider the type of separation (uncontested vs. contested), whether children are involved, financial complexity, geographic location of the attorney, and your personal comfort with the lawyer's communication style and approach.
Why is it important to choose a lawyer experienced in child custody matters?
If children are involved, it is crucial to seek an attorney experienced in child custody and support matters, as they can navigate the complexities of custody arrangements effectively.
What is the average cost of a divorce in 2024?
The average cost of a divorce in 2024 ranges from $7,000 to $15,000, but can increase significantly in high-conflict cases.
How can Lawyers.co assist in finding a family lawyer?
Lawyers.co provides a comprehensive legal directory and personalized case evaluation to help you identify your specific legal needs and connect you with qualified attorneys in your area.
List of Sources
- Understand the Divorce Process
- oprahdaily.com (https://oprahdaily.com/life/relationships-love/g28354969/divorce-quotes)
- sasforwomen.com (https://sasforwomen.com/divorce-quotes-inspirational)
- jamesmchristensen.com (https://jamesmchristensen.com/blog/divorce-statistics-every-couple-should-know-in-2026)
- pewresearch.org (https://pewresearch.org/short-reads/2025/10/16/8-facts-about-divorce-in-the-united-states)
- Preparing to Divorce in 2026? 5 Things to Know Before Taking the First Step (https://weinbergerlawgroup.com/blog/divorce-family-law/preparing-to-divorce-2026)
- Identify Your Legal Needs
- 32 Divorce Statistics for 2026: Rates, Trends, and Key Insights (https://modernfamilylaw.com/resources/top-10-divorce-statistics-you-need-to-know)
- utahdivorce.biz (https://utahdivorce.biz/quotes-people-going-through-a-divorce)
- growlaw.co (https://growlaw.co/blog/family-law-statistics)
- Essential Family Law Statistics You Should Know in 2026 (https://clio.com/blog/family-law-statistics)
- pewresearch.org (https://pewresearch.org/short-reads/2025/10/16/8-facts-about-divorce-in-the-united-states)
- Research Potential Family Lawyers
- Tucker Family Law Earns Tier 1 Honors in 2026 Best Law Firms (https://tuckerfamilylaw.com/2026-best-law-firms)
- How Can I Find the Right Florida Family Law Attorney? Tampa Family Lawyers (https://familymaritallaw.com/how-can-i-find-the-right-florida-family-law-attorney)
- 2026 Guide to Choosing the Right Family Law Firm for Custody Matters (https://collinsfamilylaw.com/blog/2026/february/2026-guide-to-choosing-the-right-family-law-firm)
- Gary Todd Recognized as Preeminent Leading Family, Matrimonial & Divorce Lawyer by Doyle's Guide (https://toddweld.com/news-insights/gary-todd-recognized-as-preeminent-leading-family-matrimonial-divorce-lawyer)
- 2026 Attorneys Family Law (https://americanassociationofattorneyadvocates.com/2026-attorneys-family-law)
- Evaluate and Compare Your Options
- Tucker Family Law Earns Tier 1 Honors in 2026 Best Law Firms (https://tuckerfamilylaw.com/2026-best-law-firms)
- Statistics: Hire a Divorce Attorney for the Best Custody (https://custodyxchange.com/topics/research/divorce-statistics-say-hire-attorney.php)
- 2026 Guide to Choosing the Right Family Law Firm for Custody Matters (https://collinsfamilylaw.com/blog/2026/february/2026-guide-to-choosing-the-right-family-law-firm)
- Essential Family Law Statistics You Should Know in 2026 (https://clio.com/blog/family-law-statistics)
- Famous Quotes in the Law | Law Offices of Gary Green (https://ggreen.com/just-for-fun/famous-quotes-in-law)
- Schedule Consultations with Lawyers
- Top Famous Lawyer Quotes: Inspiring, Witty, and Timeless Words from Legal Legends (https://enjuris.com/blog/resources/top-famous-lawyer-quotes)
- Lawyer Quotes to Inspire, Amuse, and Challeng (https://dazychain.com/blog/50-lawyer-quotes-to-inspire-amuse-and-challenge)
- Questions To Ask a Lawyer During a Consultation | Free Worksheet (https://cordiscosaile.com/blog/questions-to-ask-your-lawyer-during-a-consultation)
- Insights on a Divorce Lawyer Consultation Preparation (https://hudsonfamilylaw.com/blog/divorce-lawyer-consultation-preparation-guide)
- Key Questions to Ask During a Free Lawyer Consultation (https://leaders-in-law.com/the-questions-to-ask-during-your-free-lawyer-consultation)
- Make Your Final Decision
- Essential Family Law Statistics You Should Know in 2026 (https://clio.com/blog/family-law-statistics)
- The Importance of Trusting Your Gut in Selecting a Lawyer (https://rosen.com/raleigh-lawyer/the-importance-of-your-gut-in-selecting-a-lawyer)
- New Jersey Divorce 2026: What’s Changed and the 5 Mistakes to Avoid (https://weinbergerlawgroup.com/blog/divorce-family-law/new-jersey-divorce-2026-whats-changed-and-the-5-mistakes-to-avoid)
- New Study: How Consumers Choose Lawyers in 2024 | iLawyerMarketing.com (https://ilawyermarketing.com/new-study-how-consumers-choose-lawyers-in-2024)
- weinbergerlawgroup.com (https://weinbergerlawgroup.com/blog/newjersey-law-divorce-separation/11-touching-quotes-about-divorce)