Introduction
Receiving a summons can be a daunting experience, often leaving individuals feeling overwhelmed and uncertain about their next steps. It is crucial to understand how to respond effectively, as neglecting this responsibility can lead to severe consequences, including default judgments that favor the plaintiff. This guide outlines the process of answering a summons without legal representation, providing essential strategies and insights to help readers navigate this legal challenge with confidence.
What key steps must one take to ensure their rights are protected, and how can they avoid the pitfalls that many encounter when addressing legal documents independently?
Understand the Nature of a Summons
A notification is a crucial legal document issued by a tribunal, informing a defendant that a lawsuit has been initiated against them. It typically contains essential details, such as the names of the parties involved, the venue where the case is filed, and specific instructions on how to respond. Understanding how to respond is crucial, as failing to respond can lead to a default judgment, which occurs when a defendant does not answer, resulting in the court ruling in favor of the plaintiff. Statistics reveal that approximately 70% of individuals who ignore notifications face penalties, highlighting the necessity for prompt action.
Carefully reviewing the summons is imperative, especially to understand the claims being made, and to pay attention to any deadlines and specific instructions provided. This document serves as your initial notification of the legal action being taken against you, including information on your obligations, outlining both your rights and responsibilities as a defendant. For instance, in the case of Maria, who struggled to serve her ex-partner with official documents, the court allowed her to publish the notice in a newspaper after her direct attempts were unsuccessful. This alternative method ensured her case could progress, demonstrating that understanding and responding to a notice is essential for effectively navigating judicial challenges.
Legal practitioners emphasize that ignoring a notice can lead to significant repercussions, including the risk of a default ruling that may adversely affect your standing in court, highlighting the importance of knowing your rights. Judge Ashfaq G. Chowdhury notes that courts permit default judgments only as a 'last resort,' underscoring the importance of responding directly whenever possible. Therefore, it is crucial to treat a summons with the seriousness it warrants and understand your options if necessary to safeguard your rights. If you require assistance, seek to connect with a legal professional, who can guide you through the process and help protect your interests.

Respond Promptly to the Summons
Upon receiving a notice, it is essential to respond without delay. Most jurisdictions stipulate that you must file your answer within a specific timeframe, typically between 20 to 30 days. It is advisable to check the summons for the exact deadline. To ensure compliance, mark this date on your calendar and set reminders accordingly.
Failure to respond may result in the tribunal issuing a default judgment against you, which could lead to losing the case without the opportunity to present your side. If additional time is required, you may request an extension; however, this must be done prior to the expiration of the deadline.
Should you feel uncertain about the next steps, consider reaching out to a legal professional for assistance. Our team is equipped to connect you with an attorney who will guide you through the process and safeguard your rights.

Draft Your Answer with Essential Information
When preparing your response on how to answer a summons, it is essential to include essential information to ensure clarity and compliance with legal requirements. Begin by clearly stating your name and address, followed by the court's name and the case number. Additionally, list the names of all parties involved in the case.
Address each claim made in the complaint in your response, explicitly admitting or denying them. If you deny an allegation, provide a brief explanation to support your position. It is also crucial to include any defenses you may have, such as lack of jurisdiction or failure to state a claim.
When considering your answer, your response should be organized clearly and succinctly, avoiding legal terminology that could confuse the reader. For instance, a sample response might read:
"I, [Your Name], residing at [Your Address], respond to the complaint submitted by [Plaintiff's Name] in case number [Case Number]. I admit to the allegations in paragraph 1 but deny those in paragraph 2, as [brief explanation]. Furthermore, I assert that the court lacks jurisdiction due to [reason]."
Once you have completed your response, review it thoroughly for accuracy and completeness. This step is vital to ensure that all necessary information is included and that your response is as effective as possible. Recent studies indicate that individuals who understand and adhere to structured guidelines have a higher frequency of successful defenses, underscoring the importance of a well-prepared response.
To further enhance your understanding, consider incorporating insights from legal experts. For example, attorney Jane Doe emphasizes, "Including a strong defense can significantly impact the outcome of your case." Furthermore, data indicates that self-represented litigants who provide thorough responses experience a success rate of around 60%, highlighting the value of a well-prepared response. Instances of successful responses can be found in recent articles, which demonstrate how to address common accusations and defenses efficiently.

Address the Issues Raised in the Complaint
In your response, it is crucial to directly address the allegations. For every allegation, provide a clear response. If you deny an allegation, include evidence to support your position. This is your opportunity to present your case and any defenses you may have. Additionally, if there are any counterclaims or relevant facts that bolster your position, include them. Be thorough yet concise, ensuring that your responses are pertinent to the complaint.

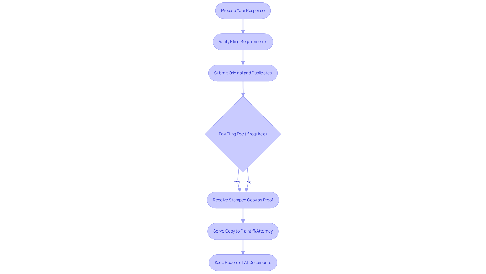
File Your Answer with the Court Correctly
After preparing your response, the next step is to submit it to the tribunal. It is essential to verify the court's requirements for filing, as these can vary by jurisdiction. Typically, you will need to submit the original response along with duplicates for both the tribunal and the plaintiff. Be aware that some courts may require a filing fee; therefore, be prepared to pay this if necessary. Once you have submitted your documents, ensure you receive a stamped copy of your response as proof of filing.
Additionally, it is important to serve the plaintiff or their attorney, adhering to the rules of service in your jurisdiction. Properly filed and served documents is crucial for your records.

Conclusion
Understanding how to respond to a summons without legal representation is crucial for safeguarding one’s legal rights and effectively navigating the complexities of the judicial system. A prompt and accurate response to a summons can significantly influence the outcome of a case; failing to do so may result in default judgments that favor the plaintiff. This guide outlines the essential steps to ensure clarity and compliance, empowering individuals to take control of their legal situations.
Key points include:
- The importance of grasping the nature of a summons
- The necessity of a timely response
- The critical components to include in a drafted answer
Each step, from addressing the issues raised in the complaint to correctly filing the answer with the court, underscores the need for thoroughness and attention to detail. By adhering to these guidelines, individuals can effectively present their side of the story and protect their interests in legal proceedings.
Ultimately, being proactive in responding to a summons not only helps avoid adverse legal consequences but also cultivates a sense of agency in one’s legal affairs. For those who feel uncertain or overwhelmed, seeking assistance from legal professionals can offer valuable support and guidance. Taking these steps seriously can make a significant difference in successfully navigating the legal landscape.
Frequently Asked Questions
What is a summons?
A summons is a legal document issued by a tribunal that notifies a defendant that a lawsuit has been initiated against them. It includes essential information such as the names of the parties involved, the venue of the case, and specific instructions on how to respond.
Why is it important to respond to a summons?
Responding to a summons is crucial because failing to do so can lead to a default judgment, where the court rules in favor of the plaintiff. Statistics show that about 70% of individuals who ignore summonses face default judgments.
What should I do upon receiving a summons?
Upon receiving a summons, it is essential to respond promptly. Most jurisdictions require you to file your answer within a specific timeframe, typically between 20 to 30 days. Check the summons for the exact deadline and mark it on your calendar.
What happens if I fail to respond to a summons in time?
If you fail to respond in a timely manner, the tribunal may issue a default judgment against you, resulting in losing the case without the opportunity to present your side.
Can I request more time to respond to a summons?
Yes, if you need additional time to respond, you may request an extension. However, this must be done before the expiration of the original deadline.
What should I do if I am unsure about how to respond to a summons?
If you are uncertain about the next steps, it is advisable to seek legal assistance. You can contact Lawyers.co to connect with qualified attorneys who can guide you through the process and help protect your rights.
What are the consequences of ignoring a summons?
Ignoring a summons can lead to significant repercussions, including the risk of a default ruling that may adversely affect your standing in court. It is important to treat a summons seriously and respond appropriately.
Are there alternative methods to serve a summons?
In certain situations, such as when direct attempts to serve a summons are unsuccessful, courts may allow service by publication in a court-approved newspaper as a last resort. However, direct response is always preferred.
List of Sources
- Understand the Nature of a Summons
- Why Do Courts Still Deliver Many Legal Documents By Hand? (https://npr.org/2015/04/22/401427220/why-do-courts-still-deliver-many-legal-documents-by-hand)
- Understanding the Legal Summons Publication Process in Los Angeles (https://smdp.com/legal-summons-publication-in-los-angeles)
- Message in a bottle: reconsidering service by publication (https://dailyjournal.com/articles/384084-message-in-a-bottle-reconsidering-service-by-publication)
- Draft Your Answer with Essential Information
- natlawreview.com (https://natlawreview.com)
- Measuring Civil Justice for All | American Academy of Arts and Sciences (https://amacad.org/publication/measuring-civil-justice-all/section/5)
- Website: Sources of Legal Data : Statistics and Data Sets (https://lib.law.uw.edu/c.php?g=1437122&p=10670661)
- Legal News & Analysis on Litigation, Policy, Deals : Law360 (https://law360.com)
- news.bloomberglaw.com (https://news.bloomberglaw.com)
- Address the Issues Raised in the Complaint
- ayeshahamiltonlaw.com (https://ayeshahamiltonlaw.com/case-studies)
- State Bar of California Releases Reports Detailing Past Unethical Conduct in Handling Girardi Complaints | The State Bar of California (https://calbar.ca.gov/news/state-bar-california-releases-reports-detailing-past-unethical-conduct-handling-girardi-complaints)
- Case studies (https://legalombudsman.org.uk/information-centre/case-studies)