Introduction
Navigating the complexities of homeowners' associations (HOAs) presents significant challenges, particularly regarding legal compliance and governance. Engaging an attorney for HOA matters not only ensures adherence to numerous regulations but also empowers associations to cultivate a harmonious community. Many boards may question the specific advantages these legal experts offer and how they can help mitigate potential disputes while enhancing operational efficiency.
This article outlines ten compelling reasons why hiring an attorney is essential for the success of any HOA, demonstrating how legal guidance can transform community management into a streamlined and effective process.
Ensure Legal Compliance with an HOA Attorney
It is crucial to engage an to ensure that your association complies with federal, state, and local laws. Research indicates that approximately 70% of homeowners' associations rely on to effectively navigate complex . Attorneys play a vital role in reviewing , advising on compliance matters, and ensuring that regulations align with established standards. This proactive approach not only mitigates the risk of disputes but also enhances the of the community. Legal experts assert that well-drafted can prevent , such as familial discrimination in rule enforcement.
Successful examples of HOA regulatory compliance include associations that have effectively revised their bylaws with the assistance of an , ensuring they operate within permissible boundaries. By utilizing , associations can follow a straightforward three-step process:
- Provide detailed information about their situation.
- Receive a .
- Be matched with .
This method and promotes a harmonious social environment.

Obtain Legal Representation for Dispute Resolution
An is essential in representing the association during conflicts with homeowners, ensuring that the board's actions comply with regulatory standards. They play a vital role in , which are . Notably, studies show that approximately 70% of HOA disputes are settled through mediation, underscoring its effectiveness in maintaining relationships within the neighborhood.
As noted by Manning & Meyers, 'Our group of will assist you in , ensuring prompt and fair outcomes.' By utilizing these alternative , the helps prevent conflicts from escalating into costly litigation, fostering a cooperative atmosphere within the community. Their expertise not only aids in navigating but also empowers boards to make informed decisions that uphold .
The importance of having an is further highlighted by the Hammocks HOA scandal, where over $13 million was misappropriated, illustrating the .

Interpret Governing Documents with Expert Legal Guidance
HOA , including CC&Rs and bylaws, present significant challenges for interpretation. Approximately 40% of homeowners associations seek expert advice to navigate these complexities, highlighting the necessity for clarity in understanding their . Misinterpretations can lead to disputes or non-compliance, making it essential for board members to accurately comprehend their rights and responsibilities.
emphasize that many homeowners overlook , which can result in substantial pitfalls. For example, legal expert Jed L. Frankel notes that confusion often arises regarding the , leading to operational issues within the HOA. Understanding the is crucial, as state or federal statutes take precedence over any HOA .
By consulting an through Lawyers.co, associations can ensure that their interpretations align with regulations, thereby avoiding and fostering more effective governance. Homeowners are encouraged to thoroughly review their and consider reaching out to Lawyers.co for assistance to prevent potential disputes.

Amend Governing Documents for Community Needs
As communities evolve, their must adapt to reflect contemporary needs and regulatory standards. Engaging an is essential for , ensuring that changes are legally compliant and effectively communicated to homeowners. This process includes:
- Ensuring adherence to
Notably, studies indicate that a significant percentage of HOAs fail to revise their regularly, which can lead to challenges and governance issues. Successful instances of document modifications highlight the importance of in maintaining compliance and transparency. Attorneys for HOA emphasize that a well-structured amendment process not only safeguards the association but also fosters community trust and engagement, ultimately enhancing the overall governance.
further underscore the necessity for an guidance, as these changes impact board operations and .

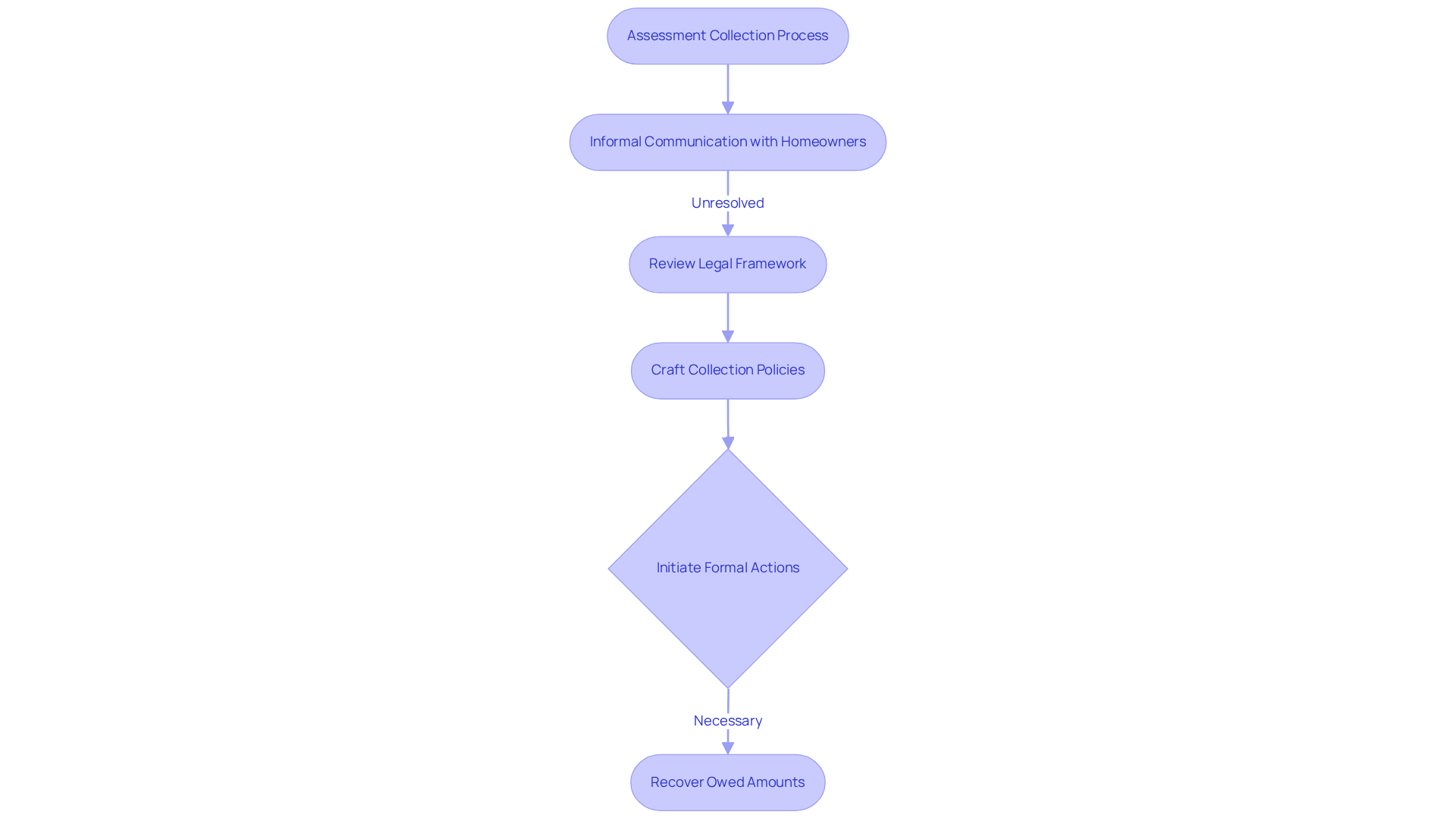
Facilitate Assessment Collection with Legal Support
An is essential in crafting . They provide guidance on appropriate actions against homeowners who are late in their payments, ensuring that the can assist the association in recovering owed amounts while adhering to regulations. This legal support from an is crucial for maintaining the , especially given that many HOAs face significant challenges with overdue assessments; reports indicate that approximately 30% of assessments remain unpaid. By collaborating with an , associations can develop that not only improve recovery rates but also ensure a fair and transparent process for all members.
Experts emphasize that to established policies are vital in mitigating financial repercussions for the community. For instance, it is advisable for HOAs to initiate before resorting to formal actions, as this often leads to quicker resolutions. Furthermore, understanding the , such as the requirement for a , is crucial for effective collection efforts.

Enforce Community Rules with Legal Expertise
An is essential for and guiding the proper procedures for issuing violations and penalties. Their expertise is crucial in drafting , ensuring that all actions are legally sound and transparent. This is particularly important given that a significant percentage of residents - 86.645% - view joining an HOA negatively, which can lead to disputes.
The attorney for the HOA represents it in conflicts arising from enforcement actions, helping to mitigate the that can escalate into hundreds of thousands of dollars. By ensuring fair treatment of all residents, they help maintain societal standards and foster a more .
Furthermore, their participation not only improves adherence to regulations but also provides an . This ultimately , reinforcing the importance of their role in the HOA.

Receive Comprehensive Legal Counsel for Your HOA
Having a representative on retainer provides your HOA with , including . This continuous access to ensures that the board remains well-informed and prepared to tackle any challenges that may arise, promoting a proactive approach to .
With 's extensive directory of across various practice areas - such as , , and - you can easily find an attorney for tailored to your specific needs. This ensures that the right expertise is readily available, enhancing the effectiveness of your efforts.
Access Training and Education for Effective Governance
An can facilitate training sessions that cover essential subjects, including responsibilities, , and . This educational approach is crucial, as studies indicate that 24% of HOA owners . By participating in these training sessions, board members acquire the to make informed decisions, thereby enhancing the effectiveness of the HOA's governance.
Successful examples of , such as the ongoing education requirements outlined in the case study on ' for HOA Board Members,' illustrate that continuous training not only fosters confidence but also promotes adherence to regulations. This, in turn, reduces the risk of disputes and claims. Lawyers emphasize that having an is vital for grasping the , as it equips board members to and uphold standards within the neighborhood.

Plan for the Future of Your HOA with Legal Guidance
An plays a crucial role in helping your develop that align with both and neighborhood objectives. This involves:
- Providing guidance on
- Assessing
- Facilitating
By doing so, the lawyer ensures that the HOA is well-prepared to and seize opportunities.

Find Qualified HOA Attorneys through Lawyers.co
provides a comprehensive directory of to help associations find an tailored to their specific needs. With over 10,000 lawyers categorized by practice area and location, users can explore that encompass qualifications, areas of expertise, and client reviews. This level of transparency empowers associations to make informed decisions when selecting an , ensuring they connect with professionals adept in addressing the unique challenges faced by HOAs, such as .
Notably, a survey indicated that , underscoring the critical need for . Legal professionals emphasize the , asserting, " is essential for holding your association accountable." Among these professionals, attorney Emery Brett Ledger has garnered exceptional feedback for his representation, demonstrating proven results across various practice areas, including personal injury and family law.
By utilizing the extensive resources available on , associations can , ultimately enhancing their operational effectiveness and fostering community harmony.
Conclusion
Engaging an attorney for homeowners associations (HOAs) is not just a precaution; it is a strategic necessity that enhances the governance and operational efficiency of the community. Attorneys ensure legal compliance, facilitate dispute resolution, and provide expert guidance on governing documents, serving as invaluable allies in navigating the complexities of HOA management. The insights gathered throughout this article underscore the multifaceted role that legal professionals play in fostering a harmonious living environment and safeguarding the interests of all community members.
Key arguments presented highlight the importance of legal counsel in various aspects, including:
- Drafting and amending governing documents
- Enforcing community rules
- Collecting assessments
The proactive involvement of an attorney not only mitigates potential disputes but also empowers HOA boards to make informed decisions that align with legal standards and community needs. Furthermore, the educational support provided by attorneys equips board members with the knowledge necessary to fulfill their responsibilities effectively, thereby reducing the likelihood of conflicts and misunderstandings.
In conclusion, the significance of hiring an attorney for HOA success cannot be overstated. As communities evolve and face new challenges, the expertise of legal professionals ensures that associations remain compliant, transparent, and well-prepared for the future. By prioritizing legal guidance, HOAs can cultivate a thriving community that reflects the aspirations of its residents, ultimately leading to a more cohesive and engaged neighborhood.
Frequently Asked Questions
Why is it important to engage an attorney for an HOA?
Engaging an attorney for an HOA is crucial to ensure compliance with federal, state, and local laws, as well as to review governing documents and provide advice on compliance matters, thereby mitigating disputes and enhancing governance.
How do attorneys help in the compliance of homeowners' associations?
Attorneys assist by reviewing governing documents, advising on compliance issues, and ensuring that regulations align with established standards, which helps prevent costly violations and disputes.
What process can associations follow to find an attorney for HOA matters?
Associations can follow a three-step process through Lawyers.co: provide detailed information about their situation, receive a customized case assessment, and be matched with qualified professionals specializing in HOA matters.
What role does an attorney play in dispute resolution for HOAs?
An attorney for HOA represents the association during conflicts with homeowners, facilitates mediation and arbitration, and helps prevent disputes from escalating into costly litigation.
What is the effectiveness of mediation in HOA disputes?
Approximately 70% of HOA disputes are settled through mediation, which underscores its effectiveness in maintaining relationships within the neighborhood.
What are the risks of not having an attorney for HOA oversight?
Without appropriate legal oversight, associations face significant risks, as illustrated by the Hammocks HOA scandal, where over $13 million was misappropriated.
Why is it important to interpret governing documents correctly?
Correct interpretation of governing documents, such as CC&Rs and bylaws, is essential to avoid disputes and non-compliance, as misinterpretations can lead to operational issues within the HOA.
What common issues arise from misunderstanding governing documents?
Many homeowners overlook critical details within governing documents, which can lead to significant pitfalls, including confusion about the authority of various documents and operational challenges.
How can associations ensure their interpretations of governing documents are accurate?
By consulting an attorney for HOA matters through Lawyers.co, associations can align their interpretations with regulations and avoid costly misunderstandings.
List of Sources
- Ensure Legal Compliance with an HOA Attorney
- Why Homeowners Associations Need Attorneys %%page%% %%sep%% %%sitename%% (https://superlawyers.com/resources/real-estate/residential-real-estate-transactions/why-homeowners-associations-need-attorneys)
- HOAs one step closer to becoming nonexistent after Florida House passes bill (https://news4jax.com/news/local/2026/03/10/hoas-one-step-closer-to-becoming-nonexistent-after-florida-house-passes-bill)
- Florida HOA Laws: 2026 Compliance Guide to Chapter 720 & HB 1203 (https://flcaa.com/post/legislation-impacting-florida-homeowners-associations)
- HOA Lawyers: Why your community needs them (https://fsresidential.com/corporate/news-and-articles/articles/hoa-lawyers-why-your-community-needs-them)
- House passes HOA bill allowing owners to dissolve Boards, clarifying dispute resolution paths (https://floridapolitics.com/archives/783668-house-passes-hoa-bill-allowing-owners-to-dissolve-boards-clarifying-dispute-resolution-paths)
- Obtain Legal Representation for Dispute Resolution
- Advocates for Peace: Attorneys in HOA Disputes | Manning & Meyers (https://hoalegal.com/blog/advocates-for-peace-attorneys-in-hoa-disputes)
- House passes HOA bill allowing owners to dissolve Boards, clarifying dispute resolution paths (https://floridapolitics.com/archives/783668-house-passes-hoa-bill-allowing-owners-to-dissolve-boards-clarifying-dispute-resolution-paths)
- Proposed Legislation Could Change the Landscape of Florida HOA Law - Woodward, Pires & Lombardo, P.A. (https://wpl-legal.com/proposed-legislation-could-change-the-landscape-of-florida-hoa-law)
- HOA Lawyers: Why your community needs them (https://fsresidential.com/corporate/news-and-articles/articles/hoa-lawyers-why-your-community-needs-them)
- The Role of a Community Association Attorney in Resolving HOA Disputes (https://lawyersatthebeach.com/blog/the-role-of-a-community-association-attorney-in-resolving-hoa-disputes)
- Interpret Governing Documents with Expert Legal Guidance
- What Happens When an HOA Ignores Its Own Governing Documents? Insight From a Florida HOA Lawyer | Perez Mayoral, P.A. (https://pmlawfla.com/what-happens-when-an-hoa-ignores-its-own-governing-documents-insight-from-a-florida-hoa-lawyer)
- HOA Legal Trends to Watch in 2026 and Beyond | LS Carlson Law (https://lscarlsonlaw.com/articles/hoa-legal-trends-to-watch-in-2026-and-beyond)
- HOA Governing Documents Explained (https://hoaleader.com/public/HOA-Governing-Documents-Explained.cfm)
- Comprehensive HOAs Statistics and Trends Report for 2023 - KRJ Cares (https://krjcares.com/comprehensive-hoas-statistics-and-trends-report-for-2023)
- Case Studies in HOA Liability: A Defense Lawyer Speaks (https://hoaleader.com/public/Case-Studies-in-HOA-Liability-Defense-Lawyer-Speaks.cfm)
- Amend Governing Documents for Community Needs
- Florida Condo & HOA Law Changes Every Board Needs to Know in 2026 - Dania Fernandez, Esq. (https://daniafernandez.com/2026/01/31/florida-condo-hoa-law-changes-every-board-needs-to-know-in-2026)
- House passes HOA bill allowing owners to dissolve Boards, clarifying dispute resolution paths (https://floridapolitics.com/archives/783668-house-passes-hoa-bill-allowing-owners-to-dissolve-boards-clarifying-dispute-resolution-paths)
- Want your Florida HOA to go away? What to know about bill HB 657 (https://tallahassee.com/story/news/politics/2026/01/14/homeowners-association-florida-dissolved-bill/88175641007)
- 2026 Legal News for Florida Condo Associations (https://hub.associaonline.com/blog/legal-news-for-condos-2026)
- Proposed Legislation Would Significantly Alter Florida Community Association Law – HB 657 | McCabe & Ronsman (https://flcalegal.com/proposed-legislation-would-significantly-alter-florida-community-association-law-hb-657)
- Facilitate Assessment Collection with Legal Support
- How HOAs can collect delinquent payments effectively | Pincus & Currier LLP (https://pincusandcurrier.com/blog/2024/11/how-hoas-can-collect-delinquent-payments-effectively)
- Bill would set guardrails for HOAs, common interest communities - Session Daily - Minnesota House of Representatives (https://house.mn.gov/SessionDaily/Story/18893)
- HOA Legal Trends to Watch in 2026 and Beyond | LS Carlson Law (https://lscarlsonlaw.com/articles/hoa-legal-trends-to-watch-in-2026-and-beyond)
- 2026 Legislative Updates for Indiana Community Associations: Fines, Resale Letters, Assessment Collection, and More | KSN Law Firm (https://ksnlaw.com/blog/2026-legislative-updates-indiana-community-associations)
- KSN Podcast - 2026 Indiana Legislative Changes Explained: Immediate Action Required for Association Collections | KSN Law Firm (https://ksnlaw.com/blog/ksn-podcast-2026-indiana-legislative-changes-explained-immediate-action-required-for-association-collections)
- Enforce Community Rules with Legal Expertise
- House passes HOA bill allowing owners to dissolve Boards, clarifying dispute resolution paths (https://floridapolitics.com/archives/783668-house-passes-hoa-bill-allowing-owners-to-dissolve-boards-clarifying-dispute-resolution-paths)
- Three ways legal assistance can help HOA leaders manage community issues | Pincus & Currier LLP (https://pincusandcurrier.com/blog/2024/10/three-ways-legal-assistance-can-help-hoa-leaders-manage-community-issues)
- Tracing the Tsunami of HOA Bills: WRAL Talks with Community Associations Attorney Adam Beaudoin (https://natlawreview.com/article/tracing-tsunami-hoa-bills-wral-talks-community-associations-attorney-adam-beaudoin)
- Bill would set guardrails for HOAs, common interest communities - Session Daily - Minnesota House of Representatives (https://house.mn.gov/SessionDaily/Story/18893)
- 'It's just literal hate': Senator hopes new HOA legislation will help neighbors go back to being neighbors (https://11alive.com/article/news/investigations/11alive-news-investigates/its-just-literal-hate-senator-hopes-new-hoa-legislation-will-help-neighbors-go-back-to-being-neighbors/85-108eb519-8ff7-4f52-ace4-7925ac3ac164)
- Receive Comprehensive Legal Counsel for Your HOA
- Why a legal retainer should be in condo assessment budgets (https://homegrowntales.substack.com/p/legal-retainer-condo-assessments)
- Do You Need a Lawyer on Retainer for your HOA? Yes. - Dania Fernandez, Esq. (https://daniafernandez.com/2021/02/19/do-you-need-a-lawyer-on-retainer-for-your-hoa-yes)
- HOA Legal Trends to Watch in 2026 and Beyond | LS Carlson Law (https://lscarlsonlaw.com/articles/hoa-legal-trends-to-watch-in-2026-and-beyond)
- HOA Stats: Average HOA Fees & Number of HOAs by State (2026) (https://rubyhome.com/blog/hoa-stats)
- Why Every Florida HOA or COA Should Consider an Attorney on Retainer - Dania Fernandez, Esq. (https://daniafernandez.com/2025/11/25/why-every-florida-hoa-or-coa-should-consider-an-attorney-on-retainer)
- Access Training and Education for Effective Governance
- Florida HOA Board Education Requirements (2026 Guide) (https://compassrosemanagement.com/2026/01/28/florida-hoa-board-education-requirements-what-board-members-must-know-for-2026)
- Why HOA Board Member Education Matters (https://camsmgt.com/cams-blog/why-hoa-board-member-education-matters)
- The Importance of HOA Board Member Education - Kevin Davis Insurance Services (https://kdisonline.com/the-importance-of-hoa-board-member-education)
- The Power of Ongoing Education for HOA Board Members (https://kppm.com/power-ongoing-education-hoa-board-members)
- Florida HOA Statistics - South Florida Law, PLLC (https://southfloridalawpllc.com/2022/03/13/hoa-related-legal-representation-in-florida)
- Plan for the Future of Your HOA with Legal Guidance
- HOA Legal Trends to Watch in 2026 and Beyond | LS Carlson Law (https://lscarlsonlaw.com/articles/hoa-legal-trends-to-watch-in-2026-and-beyond)
- 2026 Texas HOA Laws Guide: For Board Members & Homeowners (https://sbbmanagement.com/blog/texas-hoa-laws-regulations-for-2026)
- HOA Year-End Planning and Board Guidance Moving Into 2026 - WRMC (https://wrmcinc.com/hoa-year-end-planning-and-board-guidance-moving-into-2026)
- Preparing HOAs for 2026: The trends redefining community association governance - HOAresources (https://hoaresources.caionline.org/preparing-hoas-for-2026-the-trends-redefining-community-association-governance)
- 2026 HOA Visibility Plan: Be the Company Boards Can't Ignore (https://bigrockonline.com/the-2026-hoa-visibility-plan-be-the-company-boards-cant-ignore)
- Find Qualified HOA Attorneys through Lawyers.co
- HOA Legal Trends to Watch in 2026 and Beyond | LS Carlson Law (https://lscarlsonlaw.com/articles/hoa-legal-trends-to-watch-in-2026-and-beyond)
- HOAs fight Ga. legislation that could bring guardrails (https://wrdw.com/2026/02/26/hoas-fight-ga-legislation-that-could-bring-guardrails)
- HOA Lawyers: Why your community needs them (https://fsresidential.com/corporate/news-and-articles/articles/hoa-lawyers-why-your-community-needs-them)